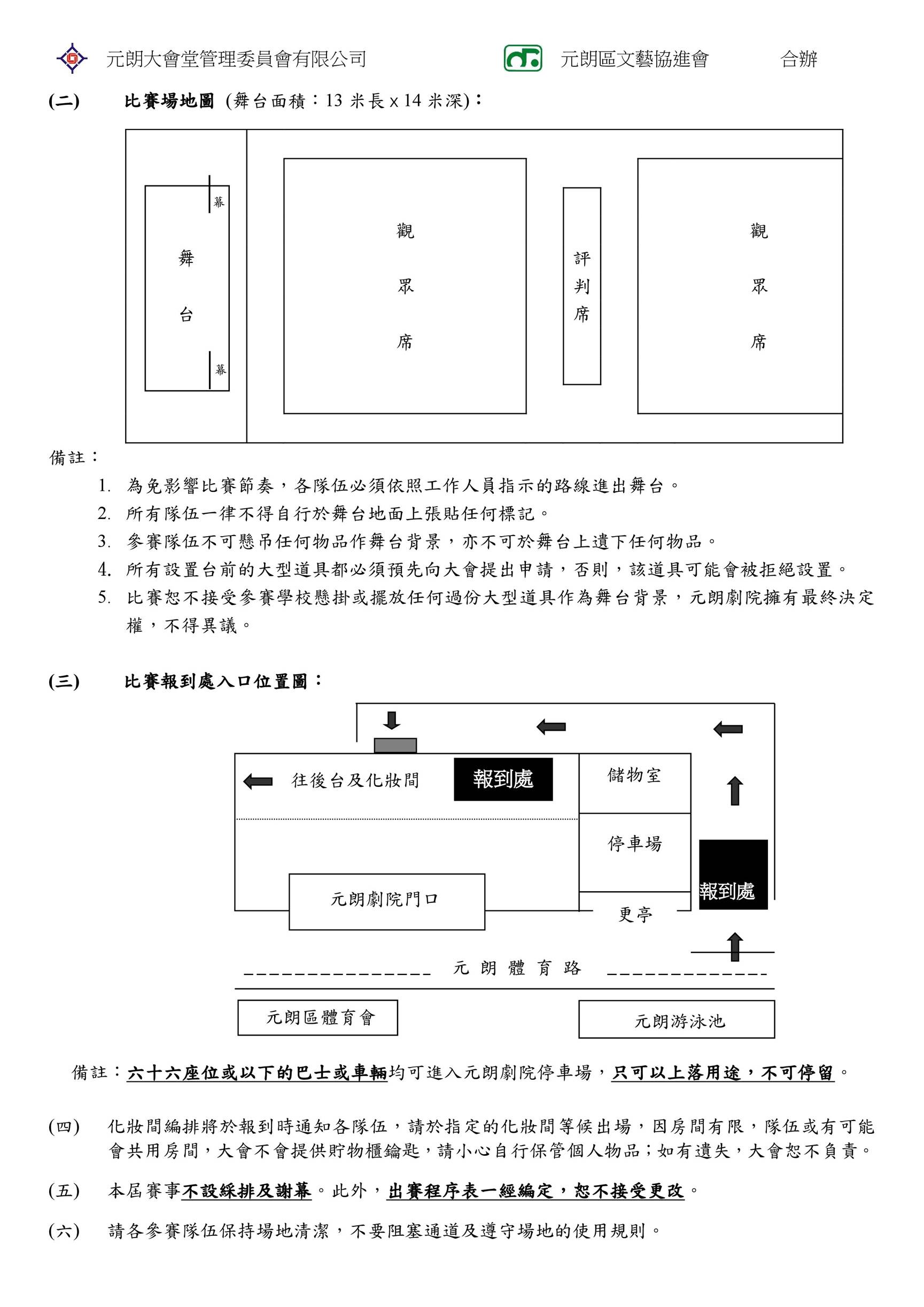
![]()
|
¥X³õ¦¸§Ç |
¾Ç®Õ¦WºÙ |
»RÁЦWºÙ |
|
|
¥®¸X¶é |
1 |
¦ò±Ð·O¥ú¥®¸X¶é |
»R·à¿ô¿ô |
|
¥®¸X¶é |
2 |
¥®Áp¥D¿ì¦w®õ¥®¨à¾Ç®Õ |
¯¬§A¥Í¤é§Ö¼Ö |
|
¥®¸X¶é |
3 |
¼Öµ½°ó¤å§dªa¨^¥®¸X¶é |
ºX»R²±¥@ |
|
¥®¸X¶é |
4 |
«O¨}§½±i¼ï¬ü·N¥®¸X¶é |
»Rªá´Ò |
|
¥®¸X¶é |
5 |
»®ü¥¿Ä±½¬ªÀ¦ò±Ð¼z¥ú¹ÅºÖ¥®¸X¶é/¥®¨à¾Ç®Õ |
¤d¦~ªº¬èº@ |
|
¥®¸X¶é |
6 |
«O¨}§½¸§d±l±l¥®¸X¶é |
±¤ºÒ¥Í¬¡GOGOGO |
|
¥®¸X¶é |
7 |
¶¶¼wÁp½ËÁ`·|¤Ùªù±ç§õ¨q®T¥®¸X¶é |
¬õ¬õªº¿OÅ¢¬õ¬õªºÁy |
|
¥®¸X¶é |
8 |
«O¨}§½ª÷륮¸X¶é |
¤p¤ô¥Àªº·Ð´o |
|
¥®¸X¶é |
9 |
¤¯ÀÙÂå°|ÄY®}¥É¬À¥®¸X¶é |
¦uÅ@¤Ñ¨Ï |
|
¥®¸X¶é |
10 |
¤¤µØ°ò·þ±Ð·|¤Ùªù°ó¥®¸X¶é/¥®¨à¶é |
Let's move |
|
¥®¸X¶é |
11 |
¶ê¥È¥®¸X¶é(¤Ñ¶h邨) |
SODA POP |
|
¥®¸X¶é |
12 |
^´¼Ö¨à¤¤^¤å¥®¸X¶é |
Golden |
|
¥®¸X¶é |
13 |
·s¬É¯«¥l·|Ãh®¦¥®¸X¶é |
»°®ü¼Ö |
|
¥®¸X¶é |
14 |
«O¨}§½±äª÷ÀM¤Ò¤H¥®¸X¶é |
¤p°¨©bÄ˦b¯óì |
|
¥®¸X¶é |
15 |
¤Ñ¼Ö¥®¸X¶éº[¥®¨à¶é |
¡@ |
|
¥®¸X¶é |
16 |
«CªQ´ò´º¥®¸X¶é |
³ß¬v¬v |
|
¥®¸X¶é |
17 |
«O¨}§½³¢Ã¹®Û¬Ã¥®¸X¶é |
¡u´U¡v°Êºë^ |
|
¥®¸X¶é |
18 |
«O¨}§½Ãӵإ¿¤Ò¤H¥®¸X¶é |
¹Ú¦^¤jð |
|
¥®¸X¶é |
19 |
«O¨}§½§õ¾ðºÖ¥®¸X¶é¥®¨à¶é |
Go¡IGo¡IGolden
Panda¡I |
|
¥®¸X¶é |
20 |
³Õ·RÂå°|¦¶°ê¨Ê¤Ò¤H¬ö©À¥®¸X¶é/¥®¨à¤¤¤ß |
¦@°Û³oºq |
|
¥®¸X¶é |
21 |
«O¨}§½¾HºÑ¶³¬ö©À¥®¸X¶é |
§¤¤W¼ö®ð²yªº½_¯ó¤H |
|
¥®¸X¶é |
22 |
«O¨}§½¶¾±çµ²¬ö©À¥®¸X¶é |
µ£¹Ú³Ê¼v |
|
¥®¸X¶é |
23 |
ªF¯F®û«H·|¥®¸X¶é |
«©§r«©§r]«½«½ |
|
¥®¸X¶é |
24 |
¶®ÄR´µ¼Ö«ä¥®¸X¶é |
¦Ë¹ªÁnÁn |
|
¥®¸X¶é |
25 |
ªFµØ¤T°|°¨³¯®aÅw¥®¸X¶é |
¼Ö»R´°·× |
|
¥®¸X¶é |
26 |
«O¨}§½¹ù¯P¥¿¥®¸X¶é |
¤p¿ÂÃÆ³V¹°O |
|
¥®¸X¶é |
27 |
¶®ÄR´µ^¤å¥®¸X¶éº[¥®¸X¶é |
¤ÖªL^¶¯ |
|
¥®¸X¶é |
28 |
«O¨}§½¤è¤ý´«®X¥®¸X¶é |
«Cµì¥JÁɨ®¤â |
|
¥®¸X¶é |
29 |
«Å¹D·|³¯§õµús¬ö©À¥®¸X¶é |
«z¡Iµìªº¤Ñ¦a |
|
¥®¸X¶é |
30 |
Ä£°ò³ÐÃÀ¥®¸X¶éº[°ê»Ú¥®¨à¶é |
Clown the beat |
|
¥®¸X¶é |
31 |
¶®ÄR´µ«T§»°a¥®¸X¶éº[¥®¨à¶é |
¹ª®®µ£¤ß |
|
¥®¸X¶é |
32 |
¤p¤û¹y¤¤^¤å¥®¸X¶é |
Party Time |
|
¥®¸X¶é |
33 |
¸t°¨´£¨È°ó¨v¬Ã¥®¸X¶é |
¹ª»R¸´ |
|
¥®¸X¶é |
34 |
ªFµØ¤T°|§õ¶À¼y²»¬ö©À¥®¸X¶é |
½¡½¡°_»R |
|
¥®¸X¶é |
35 |
¤¯ÀÙÂå°|¤Í·R¥®¸X¶é/¥®¨à¤¤¤ß |
¯º¾x®çªá·½ |
|
¥®¸X¶é |
36 |
®ï»A¥®¸X¶é |
¤p¤ìªOèýèýèý |
|
¥®¸X¶é |
37 |
¿«ªL¥®¸X¶é(¤Ñ¤ô³ò) |
µ£½ì |
|
¥®¸X¶é |
38 |
¤¯ÀÙÂå°|¤s´º¥®¸X¶é/¥®¨à¤¤¤ß |
«N«½«½ |
|
¥®¸X¶é |
39 |
«O¨}§½±i¤ß·ì¥®¸X¶é |
»R°Ê¯óì |
|
¥®¸X¶é |
40 |
«O¨}§½½²«a²`¥®¸X¶é |
FARMER YARD |
|
¥®¸X¶é |
41 |
ªFµØ¤T°|¶À¦¶´fªâ¥®¸X¶é |
µ\µ]¤ë¼v |
|
¥®¸X¶é |
42 |
ÏɵY¥®¸X¶é(¤Ùªù¤À®Õ) |
¤ë¥ú¥ú |
|
¥®¸X¶é |
43 |
«O¨}§½¥Ð®a¬±¥ü±d¥®¸X¶é |
¸Û¹êªº¤ì°¸ |
|
¥®¸X¶é |
44 |
°ò·þ±Ð«Å¹D·|ÀA綉¥®¸X¶é |
Barbie Baby |
|
¥®¸X¶é |
45 |
«O¨}§½´¿¬P¦p¥®¸X¶é |
§Ö¼Öªº®æ®áªá |
|
¥®¸X¶é |
46 |
¼Öµ½°ó±i¸Z²M¥®¸X¶é |
¬î¨Ó¬U¤l²¢ |
|
¥®¸X¶é |
47 |
¤¸®Ô«H¸q·|¥Í©R¥®¸X¶é |
¦~¦~¦³¾l |
|
¥®¸X¶é |
48 |
¤ß©É¤Ñ¦a°ê»Ú¥®¨à¶éº[¥®¸X¶é(¤Ùªù) |
¤p«B¯É¸ |
|
¥®¸X¶é |
49 |
¤¯ÀÙÂå°|©ú¼w¥®¸X¶é |
¹ª»R¸´ |
|
¥®¸X¶é |
50 |
«O¨}§½§õ®}ªQÁn¬ö©À¥®¸X¶é |
¯S°ÈBB |
|
|
¥X³õ¦¸§Ç |
¾Ç®Õ¦WºÙ |
»RÁЦWºÙ |
|
¤p¾Ç |
1 |
¥x¤s°Ó·|¾Ç®Õ |
¹Ú·Qªº©º³~ |
|
¤p¾Ç |
2 |
¥ú©ú^¨Ó¾Ç®Õ |
«N§¬ |
|
¤p¾Ç |
3 |
«O¨}§½»´ä¹D±ÐÁp¦X·|¶ê¥È¤p¾Ç |
«B¤¤À¸ |
|
¤p¾Ç |
4 |
¤¸®Ô°Ó·|¤p¾Ç |
®ã©Ð½ì¨Æ |
|
¤p¾Ç |
5 |
¤¤µØ°ò·þ±Ð·|¦óºÖ°ó¤p¾Ç |
·àÁH |
|
¤p¾Ç |
6 |
¼é¶§¦ÊªY¤p¾Ç |
©¯ºÖ¹ªÁÁ |
|
¤p¾Ç |
7 |
«O¨}§½§Ó»¨¤p¾Ç |
Toy Awakening |
|
¤p¾Ç |
8 |
¤¤µØ°ò·þ±Ð·|¦óºÖ°ó¤p¾Ç |
¯}°}¼Ö |
|
¤p¾Ç |
9 |
ªFµØ¤T°|§õªF®ü¤p¾Ç |
¤ë¨à¶ê¶ê·Ó®a¶é |
|
¤p¾Ç |
10 |
¥ú©ú¾Ç®Õ |
Ú®¤s¬K |
|
¤p¾Ç |
11 |
°ò·þ±Ð°ö®¦¤p¾Ç |
Pop Pop |
|
¤p¾Ç |
12 |
»´ä«C¦~¨ó·|§õ¥ü°ò¤p¾Ç |
B-JET Hunter |
|
¤p¾Ç |
13 |
ÄÁÁn¾Ç®Õ |
¬K·N¯sµM®É |
|
¤p¾Ç |
14 |
¤è¾ðºÖ°ó°òª÷¤è¾ð¬u¤p¾Ç |
´°·×¸¤Ñ |
|
¤p¾Ç |
15 |
¿E¬¡^¤å¤p¾Ç |
Cow Girls on the move |
|
¤p¾Ç |
16 |
ªo蔴¦a¤Ñ¥D±Ð¤p¾Ç(®üªl¹D) |
Åw¼Ö¹| |
|
¤p¾Ç |
17 |
´`²z·|¥Õ´¶²z°òª÷´`²z¤p¾Ç |
·à¤l¥J |
|
¤p¾Ç |
18 |
¸t¤½·|¤Ñ¤ô³òÆF·R¤p¾Ç |
Little Swans |
|
¤p¾Ç |
19 |
«O¨}§½²ø±Òµ{²Ä¤G¤p¾Ç |
®L¤éùغwºw½Õ |
|
¤p¾Ç |
20 |
¤¸®Ô°Ó·|¤p¾Ç |
º®¹Úº®¶§ |
|
¤p¾Ç |
21 |
¥ì§Q¨F§B¤¤¾ÇÂ¥ͷ|¤p¾Ç¤À®Õ |
Golden |
|
¤p¾Ç |
22 |
¸t¤½·|¨¿¾G¹Úªà¤p¾Ç |
ª÷ª¯¯á |
|
¤p¾Ç |
23 |
¼Öµ½°ó±çègÚ¡¾Ç®Õ(¤À®Õ) |
wow |
|
¤p¾Ç |
24 |
¥ì§Q¨F§B¤¤¾ÇÂ¥ͷ|¤p¾Ç¤À®Õ |
Body |
|
¤p¾Ç |
25 |
·à¤l·|¦ó¼w¤ß¤p¾Ç |
³½½ì |
|
¤p¾Ç |
26 |
¼Öµ½°ó±çègÚ¡¾Ç®Õ(¤À®Õ) |
focus |
|
¤p¾Ç |
27 |
¤EÀsÆW¸tY¿«¤Ñ¥D±Ð¤p¾Ç |
]¤s¬K¾å |
|
¤p¾Ç |
28 |
¸ô¼w·|§f²»¥ú¤p¾Ç |
Garden of Grace |
|
¤p¾Ç |
29 |
º¿§Q¿Õ×°|¾Ç®Õ(¤p¾Ç³¡) |
º¸º¿º¸º¿ |
|
¤p¾Ç |
30 |
µØ¼w¾Ç®Õ |
³ß«B |
|
¤p¾Ç |
31 |
³q¼w¾Ç®Õ |
®c¿O¡E¬õ |
|
¤p¾Ç |
32 |
¤¤µØ°ò·þ±Ð·|°ò¼z¤p¾Ç¡]°¨ÆW ¡^ |
·Rº¸Äõ»R |
|
¤p¾Ç |
33 |
¤¯ÀÙÂå°|ù³¯·¡«ä¤p¾Ç |
¤pÂE¶ |
|
¤p¾Ç |
34 |
ªF²ð¦P¶m·|¤è¾ð¬u¾Ç®Õ |
¥Ð¶é¹Ú |
|
¤p¾Ç |
35 |
¤EÀsÆW¸tY¿«¤Ñ¥D±Ð¤p¾Ç |
Åw¼Ö¯óì |
|
¤p¾Ç |
36 |
³Õ·RÂå°|¾ú©¡Á`²zÁp½Ë·|¾G¥ô¦w¤Ò¤H¤dÁH¤p¾Ç |
¹ªÁnºuºu¹ýªø¤Ñ |
|
¤p¾Ç |
37 |
»´ä´¶³q¸Ü¬ã²ßªÀ¬ì§Þ³Ð·N¤p¾Ç |
¤õ¬õªº±Û«ß |
|
¤p¾Ç |
38 |
ªFµØ¤T°|«À¹F¤§¬ö©À¤p¾Ç(¤¸®Ô) |
Feel the beat |
|
¤p¾Ç |
39 |
¤¯ÀÙÂå°|¦ó¦¡«n¤p¾Ç |
»A¦ËÁnÁn |
|
¤p¾Ç |
40 |
»´ä¼é¶§¤p¾Ç |
¹ªÃý¸´ |
|
¤p¾Ç |
41 |
¤¸®Ô®Ô«Ì邨ªF²ð¾Ç®Õ |
®L¤é¸ÌªºÅwºq |
|
¤p¾Ç |
42 |
«O¨}§½§Ó»¨¤p¾Ç |
Good Thing |
|
¤p¾Ç |
43 |
³Õ·RÂå°|¾ú©¡Á`²zÁp½Ë·|±ç¬Ù¼w¾Ç®Õ |
K-style |
|
¤p¾Ç |
44 |
³Õ·RÂå°|¾ú©¡Á`²zÁp½Ë·|¾G¥ô¦w¤Ò¤H¤dÁH¤p¾Ç |
¦ÑªêªEÀY |
|
¤p¾Ç |
45 |
³Õ·RÂå°|¾ú©¡Á`²zÁp½Ë·|¾G¥ô¦w¤Ò¤H¤dÁH¤p¾Ç |
¤p¤pÄõªá¹M¦aÅT |
|
¤p¾Ç |
46 |
¤¸®Ô®Ô«Ì邨´f¦{¾Ç®Õ |
¸_¼Ö»RÃä |
|
¤p¾Ç |
47 |
¤¤µØ°ò·þ±Ð·|»X¶Àªá¨U¬ö©À¤p¾Ç |
Às¦à²½ |
|
¤p¾Ç |
48 |
¤¯ÀÙÂå°|ù³¯·¡«ä¤p¾Ç |
¤pÂ@°¨ |
|
|
¥X³õ¦¸§Ç |
¾Ç®Õ¦WºÙ |
»RÁЦWºÙ |
|
¤¤¾Ç |
1 |
«CªQ«JÄ_«®¤¤¾Ç |
¤@¸ô½_ªá |
|
¤¤¾Ç |
2 |
¤EÀs¶í¾Ç®Õ(¤¤¾Ç³¡) |
¸ô¡K¡K |
|
¤¤¾Ç |
3 |
¼t°Ó·|½²³¹»Õ¤¤¾Ç |
Our Sweet Home Town |
|
¤¤¾Ç |
4 |
¤Ñ¤ô³ò©x¥ß¤¤¾Ç |
¬K·N |
|
¤¤¾Ç |
5 |
¤¸®Ô°Ó·|¤¤¾Ç |
³³¾K¤F |
|
¤¤¾Ç |
6 |
·s¬É¶mij§½¤¸®Ô°Ï¤¤¾Ç |
ÅθȤl |
|
¤¤¾Ç |
7 |
¤Ùªù©x¥ß¤¤¾Ç |
Count On Me |
|
¤¤¾Ç |
8 |
¸tªÚÀÙ¦U®Ñ°| |
¤ë¬MÃC |
|
¤¤¾Ç |
9 |
·s·|°Ó·|¤¤¾Ç |
gang gang |
|
¤¤¾Ç |
10 |
ªFµØ¤T°|³¢¤@¸«¤¤¾Ç |
·¹ÅD |
|
¤¤¾Ç |
11 |
¤¤µØ°ò·þ±Ð·|¤è¼íµØ¤¤¾Ç |
¸¦¿«n |
|
¤¤¾Ç |
12 |
¸ô¼w·|¦èªù^¤~¤¤¾Ç |
]»R¦P¦æ |
|
¤¤¾Ç |
13 |
ªFµØ¤T°|§õ¹Å¸Û¤¤¾Ç |
¤@抺¬õ |
|
¤¤¾Ç |
14 |
¤Ñ¤ô³ò©x¥ß¤¤¾Ç |
¸hªá¶m±¡ |
|
¤¤¾Ç |
15 |
¤Ñ¤ô³ò»®q¤¤¾Ç |
ÂŦ⪺· |
|
¤¤¾Ç |
16 |
¤¤µØ°ò·þ±Ð·|ÃÓ§õÄRªâ¬ö©À¤¤¾Ç |
Something about these girls |
|
¤¤¾Ç |
17 |
»´ä«C¦~¨ó·|§õ¥ü°ò®Ñ°| |
¡uA+¡v¤j§@¾Ô |
|
¤¤¾Ç |
18 |
¤¸®Ô¤½¥ß¤¤¾Ç |
«L«È¦æ |
|
¤¤¾Ç |
19 |
§B¯S§Q¤¤¾Ç |
Maruni Dance |
|
¤¤¾Ç |
20 |
¸U¶v§B¸Ê®Ñ°| |
Ka Ka Ka
Dance of Dead |
|
¤¤¾Ç |
21 |
¨F¥ÐĬ²X¤½¾Ç |
®®¹ª¥Èµ |
|
¤¤¾Ç |
22 |
·s·|°Ó·|¤¤¾Ç |
twins |
|
¤¤¾Ç |
23 |
¤¸®Ô¤Ñ¥D±Ð¤¤¾Ç |
K-Tribe |
|
¤¤¾Ç |
24 |
¶ê¥È¾Ç°|§®ªk¦x¤º©ú³¯§f«¼w¬ö©À¤¤¾Ç |
³Ø¯Ç´µªº«ß°Ê |
|
¤¤¾Ç |
25 |
¤¸®Ô¤Ñ¥D±Ð¤¤¾Ç |
Åw¹a |
|
¤¤¾Ç |
26 |
»¯¦Ö׬ö©À¤¤¾Ç |
ªá·Ë·s»y |
|
¤¤¾Ç |
27 |
¶Þ¦â¶é¥D¿ì¥iÃÀ¤¤¾Ç |
Break Through |
|
¤¤¾Ç |
28 |
«O¨}§½¸³¥É®X¤¤¾Ç |
³Ý¶ãªº«°¥« |
|
¤¤¾Ç |
29 |
¨F¥ÐĬ²X¤½¾Ç |
·¹ÅD |
|
¤¤¾Ç |
30 |
¤¤µØ°ò·þ±Ð·|¤è¼íµØ¤¤¾Ç |
¾K¬K· |
![]()
![]()
![]()
![]()
![]()
![]()
|
|
|
¿ì¤½®É¶¡ ~~~~~~~~~~~~~~~ ¬P´Á¤@¦Ü¬P´Á¤¡G¤W¤È9®É¦Ü±ß¤W10®É ¬P´Á¤»¤Î¬P´Á¤é¡G¤W¤È9®É¦Ü¤U¤È6®É ¤½²³°²´Á¥ð®§ |
|
|
|
ú¶O®É¶¡ ¬P´Á¤@¦Ü¬P´Á¤ ¤W¤È¤E®É¦Ü±ß¤W¤E®É¥|¤Q¤¤À ¬P´Á¤»¤Î¬P´Á¤é ¤W¤È¤E®É¦Ü¤U¤È¤®É¥|¤Q¤¤À |
2000-2025
@ Yuen Long Town Hall Management Committee Ltd. © All right reserved